浙江在线首页
浙江在线首页
首页
浙江
时政
人事
视觉
专题
您当前的位置 :
浙江在线
>
时政新闻
>
时政
正文
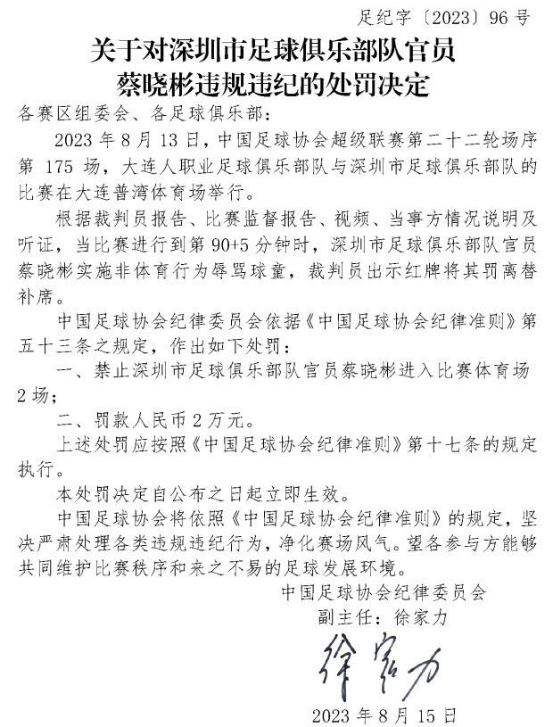
中国足协开罚单:锁喉对手,辱骂球童,罚!
字体:
小
中
大
— 2023—
08/16
14:45:58
2023-08-16 14:45:58
来源: 中国足协网站
版权和免责申明
凡注有"浙江在线"或电头为"浙江在线"的稿件,均为浙江在线独家版权所有,未经许可不得转载或镜像;授权转载必须注明来源为"浙江在线",并保留"浙江在线"的电头。
标签:
足球;罚单
责任编辑:
孙婧宜
相关阅读
世预赛国足将战韩泰,能凭8.5个名额“冲出亚洲”吗
意大利队赢得U19欧洲青年足球锦标赛冠军
愿世界杯温暖所有的等待——写在中国女足出征前
梅西回应退役后是否执教阿根廷队
国内综合
海冰运输+直升机吊挂 中国第42次南极考察中山站“卸货模式”开启
能源保供迎来寒潮“大考” “钢铁巨龙”为电煤运输提供“硬支撑”
流程做“减法”、效率做“加法” “小伤快赔”守护新业态劳动者健康防线
“出片神器”租着用!租赁市场持续走热 藏着哪些消费新趋势?
两部门联合发文 推进航文旅融合发展
国际新闻
被捕一周后 卢浮宫抢劫案第四名嫌疑人被临时收监
爱尔兰宣布将向乌克兰提供1.25亿欧元援助
批上届政府“玩忽职守” 英国首相敦促与中国接触
斯里兰卡极端天气死亡人数升至410人
加拿大宣布完成加入“欧洲安全行动”谈判
精品专题
更多资讯
扫码关注
浙江在线官方微信公众号
扫码关注
浙江在线官方微博